Внимание! Размещенный на сайте материал имеет информационно - познавательный характер, может быть полезен студентам и учащимся при самостоятельном выполнении работ и не является конечным информационным продуктом, предоставляемым на проверку.
Артикул: матем6-1-2-5
Автор решения: admin
2. Решить систему линейных уравнений по формулам Крамера и методом Гаусса. Общее количество - 2 листа. Формат - pdf (рукопись/скан) <в…
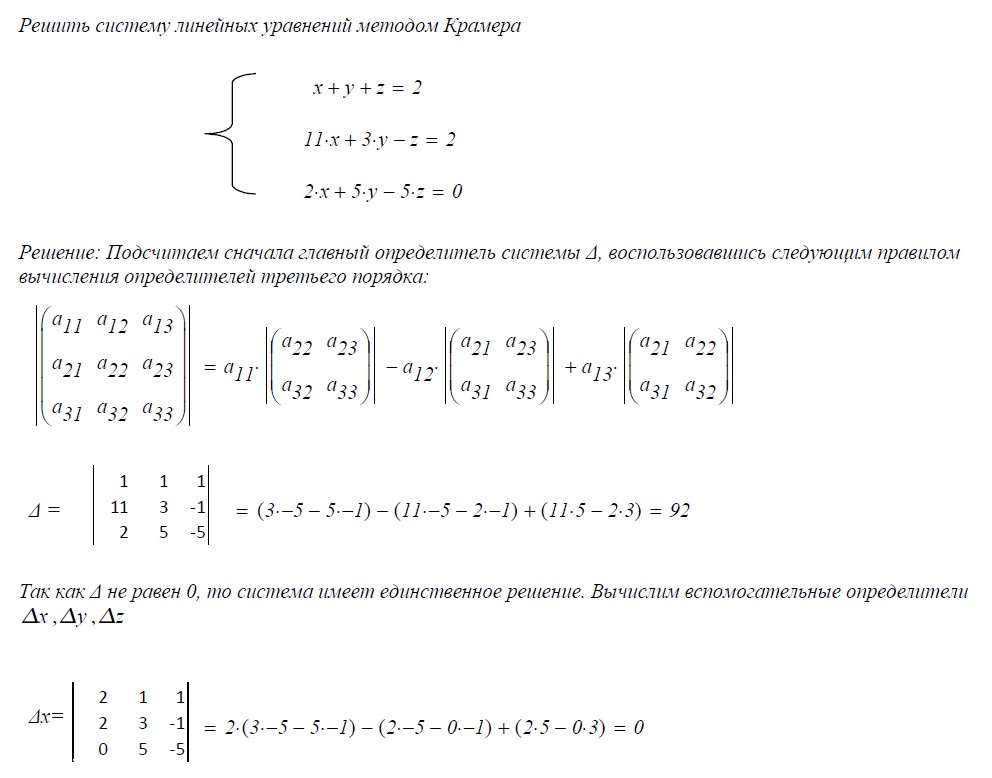
2. Решить систему линейных уравнений по формулам Крамера и методом Гаусса.
Общее количество - 2 листа. Формат - pdf (рукопись/скан)
<в каталог (методичка 2012г)
<в каталог (методичка 2016г)
Цена: 140.00р.




