Внимание! Размещенный на сайте материал имеет информационно - познавательный характер, может быть полезен студентам и учащимся при самостоятельном выполнении работ и не является конечным информационным продуктом, предоставляемым на проверку.
Артикул: тмм4-1-1
Автор решения: admin
Задание №1. Схема кривошипно-шатунного механизма Выбор исходных данных по таблице Задание 1. Расчет зубчатой передачи Выбор исходных данных по…
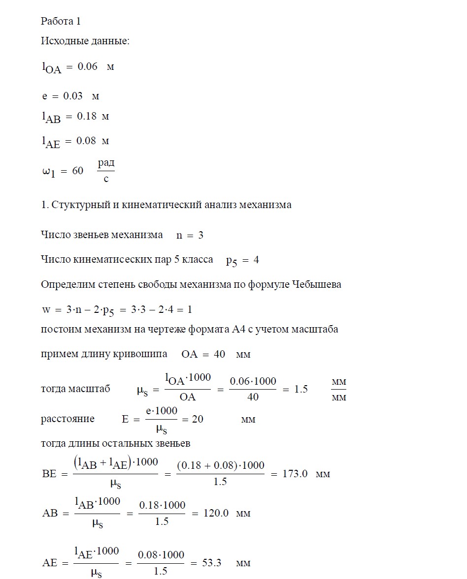
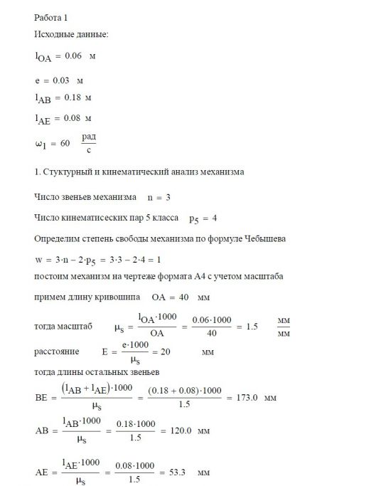
Задание №1. Схема кривошипно-шатунного механизма

Выбор исходных данных по таблице
Задание 1. Расчет зубчатой передачи

Выбор исходных данных по таблице
Выполнен вариант - 1
Количество страниц - 6 (+ чертеж)
Формат документа - pdf, doc (в zip архиве)
<в начало
Фрагмент выполненной работы ↓↓↓
Цена: 1100.00р.




