Внимание! Размещенный на сайте материал имеет информационно - познавательный характер, может быть полезен студентам и учащимся при самостоятельном выполнении работ и не является конечным информационным продуктом, предоставляемым на проверку.
Артикул: тепл115-2-60
Автор решения: admin
Произвести термодинамический расчет многоступенчатого поршневого компрессора, производящего G , кг в секунду сжатого до давления Рк воздуха, если предельно допустимое…
Произвести термодинамический расчет многоступенчатого поршневого компрессора, производящего G , кг в секунду сжатого до давления Рк воздуха, если предельно допустимое повышение температуры газа в каждой ступени Δt, а сжатие происходит с показателем политропы n.
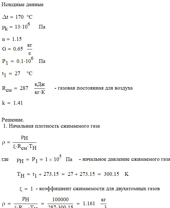
Состояние воздуха на входе в компрессор: P1 = 0,1 МПа; t1 = 27°С. В промежуточных теплообменниках сжатый воздух охлаждается изобарно до первоначальной температуры t1 .
Определить:
- количество ступеней компрессора:
- температуру воздуха после сжатия в каждой ступени;
- количество теплоты, отводимое в систему охлаждения цилиндров компрессора и в промежуточных теплообменниках;
- объемную производительность компрессора по входу и выходу.
Принимаемые допущения:
- компрессор считать идеальным, трением и вредным пространством пренебречь;
- степень повышения давления в каждой ступени компрессора считать одинаковыми.
Выполнен вариант - 60
Количество страниц - 11
Формат документа - pdf
<в каталог
Фрагмент готового решения ↓↓↓
Цена: 500.00р.




