Внимание! Размещенный на сайте материал имеет информационно - познавательный характер, может быть полезен студентам и учащимся при самостоятельном выполнении работ и не является конечным информационным продуктом, предоставляемым на проверку.
Артикул: сопр47-29
Автор решения: testadmin
Лабораторная работа. Определение напряжений в элементах конструкций электротензометрированием. Цель работы: изучение методики и определение напряжений в элементах…
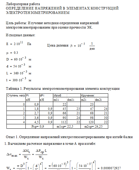
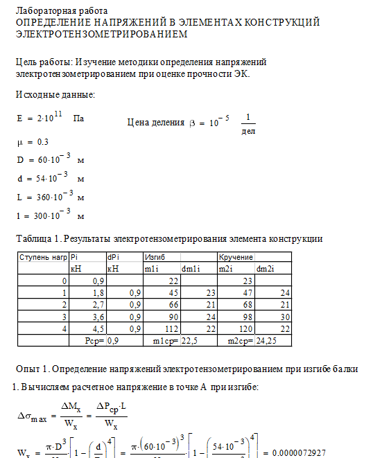
Лабораторная работа. Определение напряжений в элементах конструкций электротензометрированием.
Цель работы: изучение методики и определение напряжений в элементах конструкций электротензометрированием; сравнение расчетных и экспериментальных значений напряжений.
Выполнен вариант - 29
Количество страниц - 6
Формат документа - pdf
<в каталог
Фрагмент решения ↓↓↓
Цена: 300.00р.




