Внимание! Размещенный на сайте материал имеет информационно - познавательный характер, может быть полезен студентам и учащимся при самостоятельном выполнении работ и не является конечным информационным продуктом, предоставляемым на проверку.
Артикул: тепл132-32
Автор решения: admin
Задача №1. В теплообменном аппарате типа «труба в трубе» греющая вода с температурой t1' (0С) и расходом G1 (кг/с) движется по внутренней…
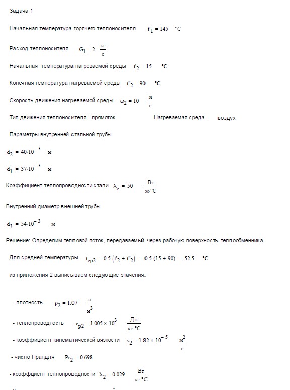
Задача №1. В теплообменном аппарате типа «труба в трубе» греющая вода с температурой t1' (0С) и расходом G1 (кг/с) движется по внутренней стальной трубе диаметром d2/d1=40/37 мм. Коэффициент теплопроводности стали λ=50 Вт/м 0С. Нагреваемая среда движется по кольцевому зазору между трубами со скоростью ω2 (м/с) и нагревается от температуры t2' (0С) до t2" (0С). Внутренний диаметр внешней трубы d3=54 мм.
Требуется:
1. Определить поверхность теплообменного аппарата.
2. Определить конструктивные размеры теплообменного аппарата.
3. Построить графики изменения температур теплоносителей.
Исходные данные для различных вариантов приведены в таблице.
Физические свойства теплоносителей приведены в приложении А.
Задача №2. На наружной поверхности вертикальной трубы диаметром d и длиной l конденсируется сухой насыщенный пар при давлении Р. Средняя температура этой поверхности tср. Определить коэффициент теплоотдачи при конденсации водяного пара. Во сколько раз изменится коэффициент теплоотдачи, если трубу расположить горизонтально? Найти количество сконденсировавшегося пара при каждом положении трубы, считая, что переохлаждения конденсата нет.
Задача №3. В конденсатор поступает G1, кг/ч перегретого водяного пара с температурой tпп ,°С. При постоянном давлении 1,013·105 Па он конденсируется на наружных поверхностях труб, по которым течет охлаждающаяся вода в противоположном направлении по отношению к пару. Образующийся конденсат переохлаждается на (ts-t1"), 0С при выходе из конденсатора. Наименьшая разность между температурами насыщения и охлаждающей воды в конденсаторе ∆tм , °С
Определить:
1) количество теплоты, отдаваемой паром и конденсатом при охлаждении,Q, кВт;
2) расход охлаждающей воды G2, кг/ч и ее температуру на выходе t2", если на входе она имеет t2' , °С.
Построить график изменения температур пара и охлаждающей воды по длине конденсатора.
(Задачу решить с использованием термодинамической таблицы и i-s – диаграммы водяного пара, приложение Б)
Задача 4. Труба наружным диаметром d и длиной l имеет на поверхности температуру tпов. Определить тепловой поток в процессе лучистого теплообмена между трубой и окружающей средой для двух случаев: 1) труба находится в большом помещении, стены которого имеют температуру ; 2) труба находится в бетонном канале сечением 250х250 мм при температуре стенок канала tс.
Таблицы с исходными данными представлены здесь.
Выполнен вариант - 32
Общий объем решения - 10 листов
Формат документа - pdf
<в каталог
Фрагмент решения ↓↓↓
Цена: 650.00р.




