Внимание! Размещенный на сайте материал имеет информационно - познавательный характер, может быть полезен студентам и учащимся при самостоятельном выполнении работ и не является конечным информационным продуктом, предоставляемым на проверку.
Артикул: энергосбер4-93
Автор решения: admin
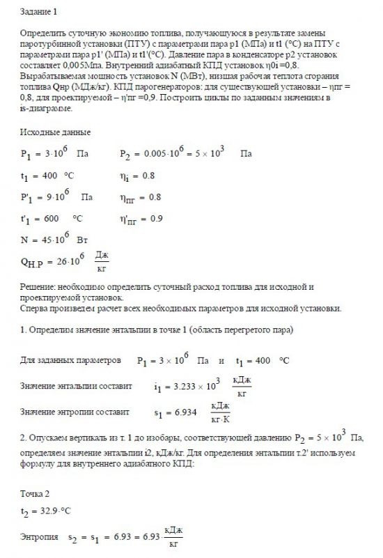
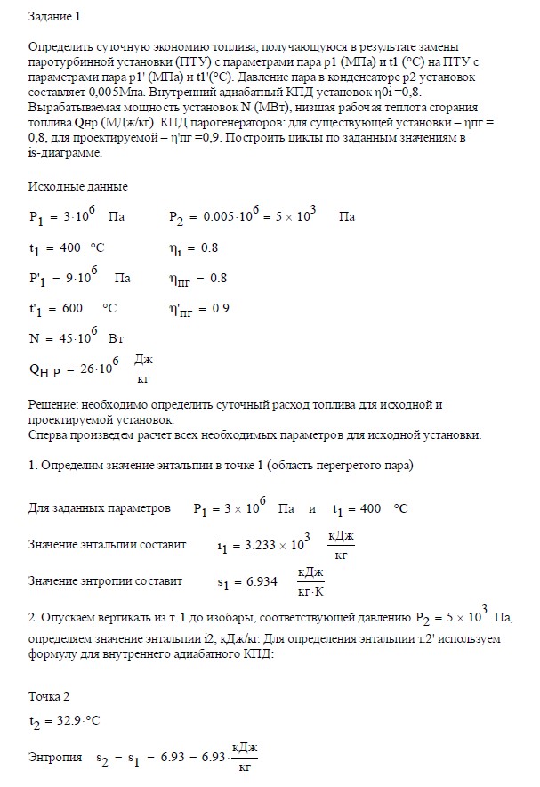
Задача 1 Определить суточную экономию топлива, получающуюся в результате замены паротурбинной установки (ПТУ) с параметрами пара р1 =…Мпа…
Задача 1
Определить суточную экономию топлива, получающуюся в результате замены паротурбинной установки (ПТУ) с параметрами пара р1 =…Мпа и t1=… оС на ПТУ с параметрами пара р1ꞌ=… Мпа и t1ꞌ=…. оС. Давление пара в конденсаторе р2 установок составляет 0,005Мпа. Внутренний адиабатный КПД установок η0i =0,8. Вырабатываемая мощность установок N = …МВт, низшая рабочая теплота сгорания топлива Qнр = … МДж/кг. КПД парогенераторов: для существующей установки – ηпг = 0,8, для проектируемой – ηꞌпг =0,9. Построить циклы по заданным значениям в is-диаграмме. см. таблицу
Задача 2.
Определить экономию электрической энергии и затрат на ее оплату от перевода сети электроснабжения с напряжением U1=….кВ на напряжение U2=….кВ, если по линии, выполненной проводом АС, протяженностью l = ….м, максимальная нагрузка составляет Smax=…..кВА, время использования максимума нагрузки Тmax=…час. Тариф на электрическую энергию составляет 4,5 д.е/кВт∙час см. таблицу
Задача 3.
Определить экономию электрической энергии при равномерном распределении нагрузки по фазам в сети 0,4 кВ при максимальной нагрузке, если изначально нагрузка по фазам составляет IA =…А, IB = …А, IC = …А, удельное активное сопротивление фазного провода r0ф = 0,572 Ом/км, нулевого – r00 = 0,772 Ом/км, длина линии l= …м, время использования максимальной нагрузки Тmax=… час. Определить снижение финансовых затрат на оплату электрической энергии от экономии, тариф на электроэнергию 4,5 д.е./кВт∙час. см. таблицу
Задача 4
Все виды топливно энергетических ресурсов привести к тоннам условного топлива (тут) и составить топливно- энергетический баланс предприятия по исходным данным задачи в виде: Топливно-энергетический баланс
|
Приход |
Расход |
||
|
Статья прихода |
Количество, т у. т. |
Статья расхода |
Количество, т у. т. |
|
|
|
|
|
|
Итого |
Итого |
||
Предприятие за год потребило электрическую энергию (4800 тыс. кВт·ч), тепловую энергию (3800 Гкал произведено в собственных котельных и 2900 Гкал поступает со стороны), природный газ (409 тыс. м3), моторное топливо(бензин 20 % и дизельное топливо 80 %) (220 тыс. л). Вся приобретаемая предприятием электрическая энергия расходована на освещение (2500 тыс. кВт ч) и технологические нужды (2300 тыс. кВт·ч). Большая часть тепловой энергии расходуется на отопление и горячее водоснабжение – 4100 Гкал. Технологические комплексы используют 1466 Гкал от общего объема потребленной тепловой энергии (пар). 1000 Гкал передается субабонентам (отопление общежитий). Потери составляют 2 % от общего объема потреб- ленной тепловой энергии. Моторное топливо используется на собственном автотранспорте. Природный газ используется для производства тепловой энергии.
Выполнен вариант - 93
Общее количество страниц - 9
Формат документа - pdf
<в каталог
Фрагмент решения ↓↓↓
Цена: 1150.00р.




