Внимание! Размещенный на сайте материал имеет информационно - познавательный характер, может быть полезен студентам и учащимся при самостоятельном выполнении работ и не является конечным информационным продуктом, предоставляемым на проверку.
Артикул: тепл131-94
Автор решения: Liza work
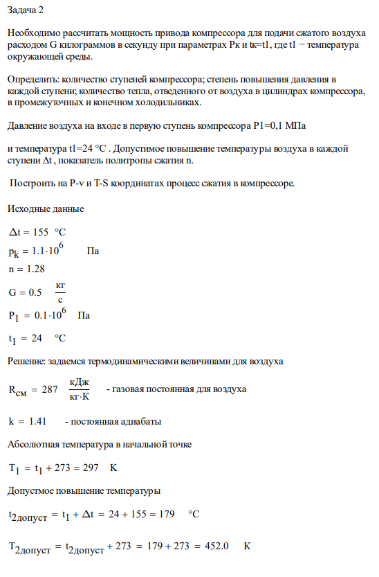
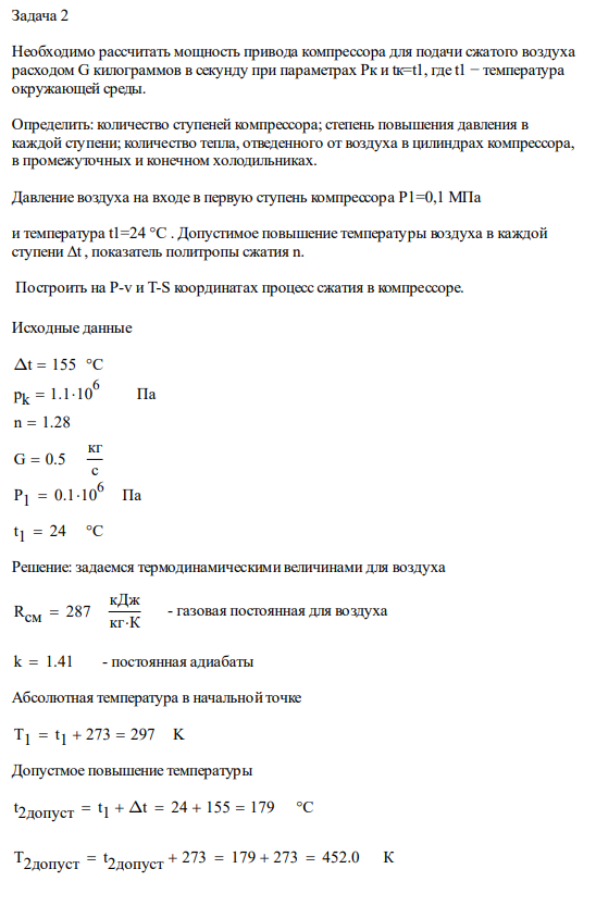
Задача 2. Необходимо рассчитать мощность привода компрессора для подачи сжатого воздуха расходом G килограммов в секунду при параметрах Pк и tк=t1, где…
Задача 2. Необходимо рассчитать мощность привода компрессора для подачи сжатого воздуха расходом G килограммов в секунду при параметрах Pк и tк=t1, где t1 − температура окружающей среды.
Определить: количество ступеней компрессора; степень повышения давления в каждой ступени; количество тепла, отведенного от воздуха в цилиндрах компрессора, в промежуточных и конечном холодильниках.
Давление воздуха на входе в первую ступень компрессора P1=0,1 МПа
и температура t1=24 °C . Допустимое повышение температуры воздуха в каждой ступени Δt , показатель политропы сжатия n.
Построить на P-v и T-S координатах процесс сжатия в компрессоре.
Таблица с вариантами для задачи 2
Выполнен вариант - 94
Формат документа - pdf
Количество страниц 5-6
<в каталог
Фрагмент решения↓↓↓
Цена: 430.00р.




