Внимание! Размещенный на сайте материал имеет информационно - познавательный характер, может быть полезен студентам и учащимся при самостоятельном выполнении работ и не является конечным информационным продуктом, предоставляемым на проверку.
Артикул: тепл115-1-36
Автор решения: admin
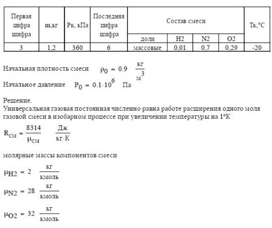
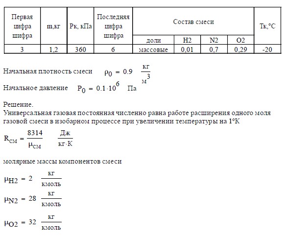
Газовая смесь массой m , имеющая начальную плотность 0,9 кг/м³, в ходе политропного процесса сжимается от давления 0,1 МПа до давления Рк. При этом ее температура…
Газовая смесь массой m , имеющая начальную плотность 0,9 кг/м³, в ходе политропного процесса сжимается от давления 0,1 МПа до давления Рк. При этом ее температура достигает значения Тк.
Определить:
- удельную газовую постоянную смеси;
- показатель политропы сжатия;
- подводимую теплоту, изменение внутренней энергии и энтальпии, а также работу,
совершенную газом;
- изобразить процесс сжатия на обобщенных p-v и T-S координатах.
Принимаемые допущения:
- температурной зависимостью теплоемкости пренебречь;
- смесь считать идеальным двухатомным газом;
- контроль вычислений энергетических характеристик процесса выполнить по первому закону термодинамики.
Выполнен вариант - 36
Количество страниц - 6
Формат документа - pdf
<в каталог
Фрагмент готового решения ↓↓↓
Цена: 450.00р.




