Внимание! Размещенный на сайте материал имеет информационно - познавательный характер, может быть полезен студентам и учащимся при самостоятельном выполнении работ и не является конечным информационным продуктом, предоставляемым на проверку.
Артикул: тепл120-2-86
Автор решения: admin
Задача №2 Определить параметры (p,v,T,i, s) в характерных точках цикла Ренкина, количество подведенной и отведенной теплоты, термический…
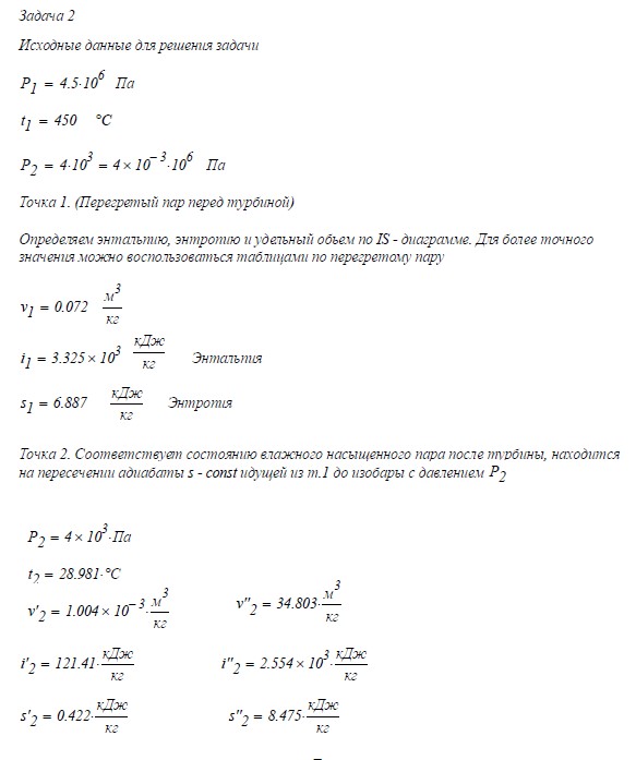
Задача №2 Определить параметры (p,v,T,i, s) в характерных точках цикла Ренкина, количество подведенной и отведенной теплоты, термический КПД и работу при адиабатном расширении пара в турбине, если давление перегретого пара при входе в турбину р1 температура его t1, давление в конденсаторе р2 Изобразить цикл в pv - и Ts - диаграммах. Задача решается с помощью термодинамической таблицы и is –диаграммы водяного пара, которые приведены в приложении 1 и приложении 2. Данные для расчета выбрать из таблицы, по двум последним цифрам шифра.
Выполнен вариант - 86 (смотреть исходные данные по таблице)
Формат документа - pdf
Количество страниц - 4
<в каталог
ЧАСТЬ ГОТОВОГО РЕШЕНИЯ (ФРАГМЕНТ)
Цена: 350.00р.




